Design Around People. A Good Building Follows.

New Hire

 New Hire

Welcome to Positive Energy! This page will act as a loose guide for you to get acquainted with our company’s organization and processes.


Organizational Ethos

While hierarchies certainly exist, Positive Energy believes that an organization needs feedback in all directions. As a company, we recognize that those who do the work on the smallest detail of a design are just as important to the company’s strength and brand as any of its managers. We believe in open and transparent communication as well. We believe that senior voices should be challenged by junior voices in the arena of ideas. Ultimately, each one of our individual successes is the success of the whole team. Together we thrive.


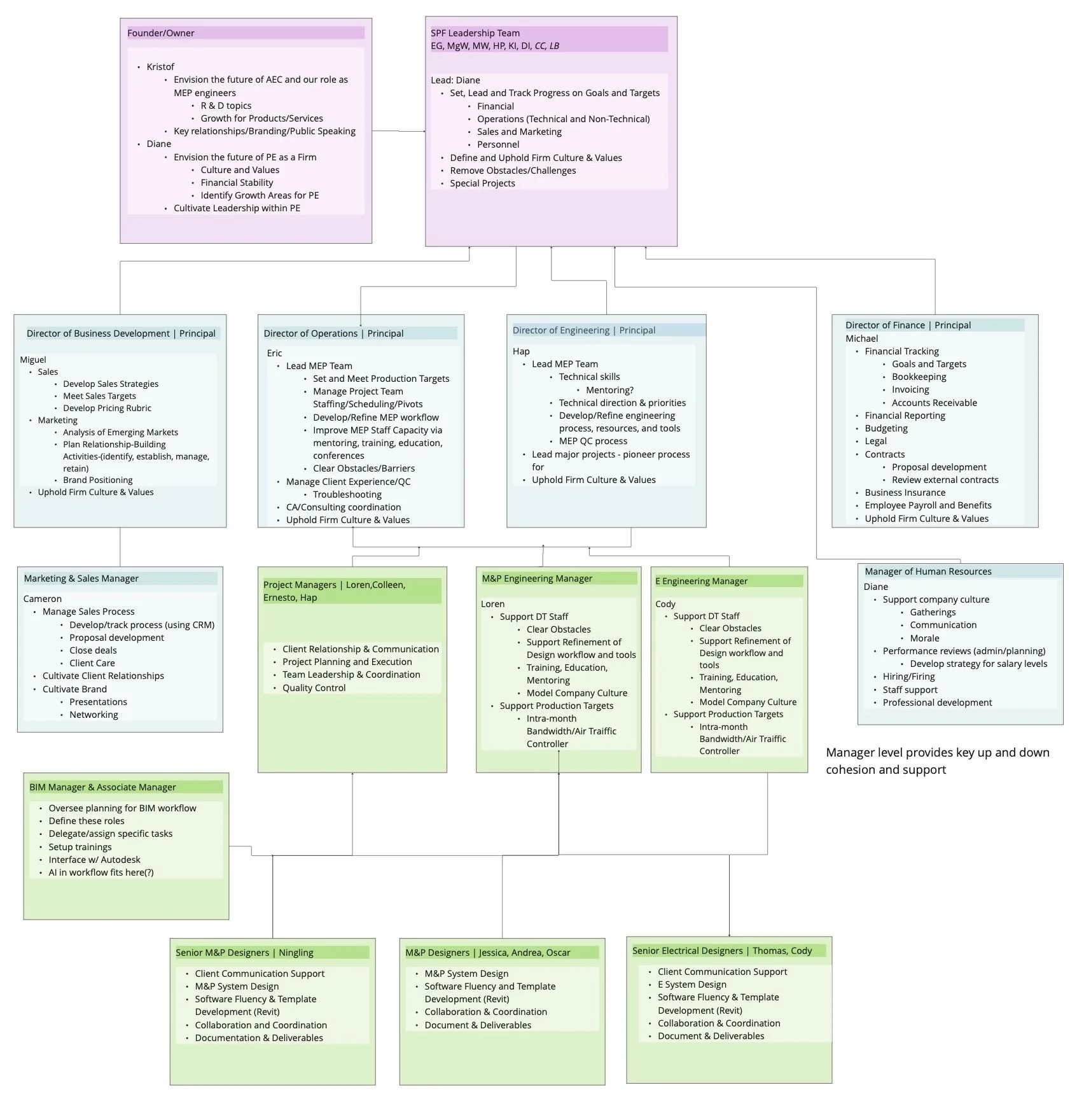
Org & Accountability Chart


Employee Handbook

The employee handbook is a useful document to get acquainted with company policies and procedures. Nothing in this Handbook is or should be considered a contract, a promise, or a legal document. The policies contained herein are general statements of policy and can change at any time, for any reason, and the company will endeavor to notify employees of any changes.

Access

Brand Standards

Positive Energy has an established visual brand that, while not entirely fixed and rigid, does have certain standards that are expected to be upheld. Please review the Brand Standards page for more information on those standards, including company fonts, colors, email signature format, etc.

Access

Sample Proposal

It is important for project managers and project designers to understand what our proposal content contains and how they are delivered to clients. Please take time to review the scope language, exclusions, appendices, etc. to make sure you understand what we do and not provide by way of MEP engineering services

Access

Company Hardware

Positive Energy will issue the computer, monitors, mouse, keyboard, and other accessories necessary to do your work. If you ever need to procure something you don’t have, please let either Eric Griffin or M. Walker know and we can chat about how best to support you.


Company Systems

Here is a likely imperfect/incomplete list of company systems for which you’ll need to obtain an account/seat/credentials. Eric, Michael, and Miguel will be working with you to make sure these are set up.

HR/Administrative

  • Gusto

    • We use this for our payroll service. Paychecks are issued through Direct Deposit to employees' bank accounts on a semi-monthly basis (i.e., 15th + last day of month). You should see an email from Gusto® in your inbox inviting you to complete your enrollment. Please complete the enrollment in the first week of employment - it takes less than 5 minutes.

  • Ubiquity

  • United Healthcare

    • We use this for our health insurance service. There is no cost to the employee, and the entire premium is paid by Positive Energy. Positive Energy offers two different health plans that employees can freely choose from, as well as Dental, Life, and Disability Insurance. If new employees want to opt in to the Positive Energy insurance plan(s), enrollment must happen within 3 months of employee hire date. There is a mandatory one month employment verification period that must be met before coverage can begin. We can get the ball rolling as soon as your start date by completing and submitting the enrollment forms. 

Engineering & Project Management Tools

  • Google Workspace

    • We frequently use Gmail, Google Drive, Google Docs, Google Slides, Google Chat, etc. for collaboration. Everyone is expected to use these tools.

  • Monday.com

    • We use this as a day-to-day reference for project status and workload, as well as project collaboration and record keeping. Everyone is expected to use this tool.

  • Dropbox

    • We use this as our MEP Project Cloud Server. Everyone is expected to use this tool.

  • Bluebeam

    • We use this for project takeoffs/review and project team compatibility.

  • Revit

    • We use this as our primary design software.

  • R-HVAC

    • We use this for load calculations.

  • LoopCad

    • We use this for hydronic mechanical projects.

  • Enclosure Benchmarking Tool

    • We use this tool when we want to show an architecture team how their specified building assemblies stack up against Phius levels and code minimums

  • QR-Code Tool

    • We use this to link our Revit model viewers to a QR code that is printed on our construction documents set.

  • Climate Data Tool

    • We use this tool to help provide crucial basis of design data for our projects.

  • Electrical Repository

    • We use this repository to help our project teams navigate the complex and changing landscape of electrical and energy systems gear.


Email Etiquette

Everyone at Positive Energy is expected to communicate over email in a professional and dignified way. Remember, email communications are not private and should not be treated as such. Emails are incredibly useful things to have when we need a written record of important project details like decision points, directives, etc. We tend to use email primarily as an external communication tool with our project teams, while internal conversations happen via chat, video calls, and in-person.

Since we are a small firm, we also have carbon copy practices that include specific email groups for communication redundancy/visibility. For example, if someone were to email the entire company for an announcement, they would send the email to team@positiveenergy.pro. If someone were sending a project specific email, they would copy all external parties, as well as projectname@positiveenergy.pro. It makes more sense as you see it in practice.

Here are a few email groups you might see and/or be a part of:

  • team@positiveenergy.pro

    • All PE employees, including part time consultants

  • mep@positiveenergy.pro

    • All PE staff who are on the MEP team or need MEP team communication visibility

  • designteam@positiveenergy.pro

    • PE project managers

  • frontoffice@positiveenergy.pro

    • PE administration team

  • newprojects@positiveenergy.pro

    • PE business development and sales team

  • projectname@positiveenergy.pro

    • The specific members of the project team in question


Google Chat Spaces

We use a series of internal chat spaces for both work and fun. These spaces each have a specific focus and are intended for less formal internal communications. They’re pretty easy to get the hang of and can be very effective tools for immediate communications. For example, if you’re on a project video call and need to do some “behind the scenes” chatting to help the project manager keep the conversation flowing the right way with the architecture team, that project’s chat space is an excellent tool to do just that. It’s also easy to send links/resources/etc. in those spaces to make sure everyone’s got the same access.

In the “just for fun” category of chat spaces, the conversations are more focused on getting to know your teammates, blowing off some steam, sharing neat things that may not have anything to do with work. There is no obligation to participate in those spaces, but just about everyone does because they’re so fun(ny).

Feel free to create spaces on your own if you find a good need for one.


Phone Service

Positive Energy provides a stipend for employees to use their own mobile devices for phone communications. We do not have a central company line outside of a single line set up to receive voicemails, which are transcribed and sent to the appropriate party. As a matter of practice, we do not give out our mobile numbers to everyone, but it is common to make sure that key project contacts have the ability to get in touch.

Of course, it is up to each individual to maintain appropriate communication boundaries outside of work hours for quality of life purposes.


Credit Card 

Positive Energy may request an employee credit card in your name to be used for authorized company expenses. If you are an employee allotted a card, once it is delivered to our office, we’ll notify you for pickup. Please refer to the full description of acceptable purchases in the employee handbook for more details.